Ir al contenido
INICIO
NOSOTROS
PRESENTACION / ACERCA DE ICIT
VISIÓN, MISIÓN Y VALORES
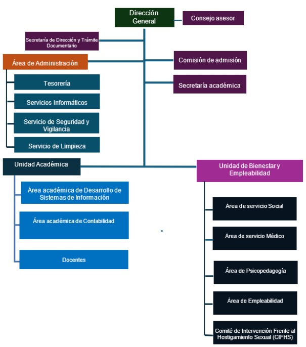
ORGANIZACION INSTITUCIONAL
AUTORIDADES / PLANA JERARQUICA
PLANA DOCENTE
LOCALES
CARRERAS
CONTABILIDAD
DESARROLLO DE SISTEMAS DE INFORMACION
ADMISION
ADMISIÓN POR SEMESTRE
MATRICULA
BECAS Y CREDITOS
TRANSPARENCIA
DOCUMENTOS DE GESTION
PROYECTO EDUCATIVO INSTITUCIONAL
PLAN ANUAL DE TRABAJO
REGLAMENTO INTERNO
MANUAL DE PROCESOS ACADÉMICOS
ESTADISTICAS
LIBRO DE RECLAMACIONES
PROYECTOS DE INVESTIGACION – GASTOS QUE GENERE
TRÁMITE
TARIFARIO DE PROCESOS ACADEMICOS
CONTACTOS
TITULACIÓN
CERTIFICADO MODULAR
CERTIFICADO DE ESTUDIOS
MODELO DE FUT
SERVICIOS
BIBLIOTECA VIRTUAL
PLATAFORMA Q10
BOLSA LABORAL
LICENCIAMIENTO
SERVICIOS COMPLEMENTARIOS
SEGUIMIENTO DE EGRESADO
ORGANIZACION INSTITUCIONAL
.
ADMISIÓN POR SEMESTRE
ADMISION Y MATRICULAS
AUTORIDADES / PLANA JERARQUICA
BECAS Y CREDITOS
BIBLIOTECA VIRTUAL
BOLSA LABORAL
CERTIFICADO DE ESTUDIOS
CERTIFICADO MODULAR
CONTABILIDAD
CONTACTOS
DESARROLLO DE SISTEMAS DE INFORMACION
DOCUMENTOS DE GESTION
ESTADISTICAS
INICIO
LIBRO DE RECLAMACIONES
LICENCIAMIENTO
LOCALES
MANUAL DE PROCESOS ACADÉMICOS
MATRICULA
MODELO DE FUT
NOSOTROS
ORGANIZACION INSTITUCIONAL
PLAN ANUAL DE TRABAJO
PLANA DOCENTE
PLATAFORMA Q10
PRESENTACION / ACERCA DE ICIT
PROGRAMAS DE ESTUDIOS
PROYECTO EDUCATIVO INSTITUCIONAL
PROYECTOS DE INVESTIGACION – GASTOS QUE GENERE
REGLAMENTO INTERNO
SEGUIMIENTO DE EGRESADO
SERVICIOS
SERVICIOS COMPLEMENTARIOS
TARIFARIO DE PROCESOS ACADEMICOS
TITULACIÓN
TRÁMITE
TRANSPARENCIA
VISIÓN, MISIÓN Y VALORES